项目名称:机械—电子两用锁
项目等级:校级立项
项目简介:
机械 - 电子两用门锁是根据目前现有的常见的安全门的构造特点以及传统的
机械式门锁的结构进行改进设计,对于机械 - 电子两用门锁的内部机械结构进行创
新性的优化设计。门锁机构依然由原来的三叉保险机构、自锁体机构、浮动锁机构
组成。通过机械传动部分将电机输入齿轮的匀速转动转化成门锁机构的直线运动,
从而实现打开 / 关闭门锁的动作,其中通过凸轮机构结合杠杆原理对门锁的自锁体
部分进行开合控制。
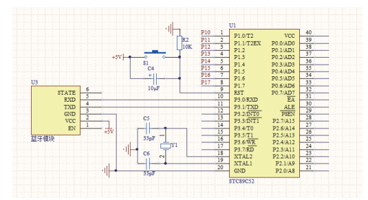
本设计中的控制系统以实现最起码的开 / 关门锁为基本要求,其中主要涉及
到的有:电源控制电路模块,单片机模块,无线信号接收模块,电机驱动模块。此
智能门锁控制系统通过软硬件的结合能够实现手机 APP 发送指令进行远程遥控开 /
关锁。




项目成员:
万 超:机电工程学院(负责人)
周伟帮:机电工程学院
赵 祺:机电工程学院
蔺瑞英:机电工程学院
李世甲:机电工程学院
指导教师:
窦建明 讲师 机电工程学院